Smart contracts are revolutionary tools that automate and enforce agreements without intermediaries. They are integral to Decentralized Applications (dApps) and Decentralized Finance (DeFi) Development. Among the essential features of smart contracts are events, which play a crucial role in enabling interactions between smart contracts and external systems.
What Are Events?
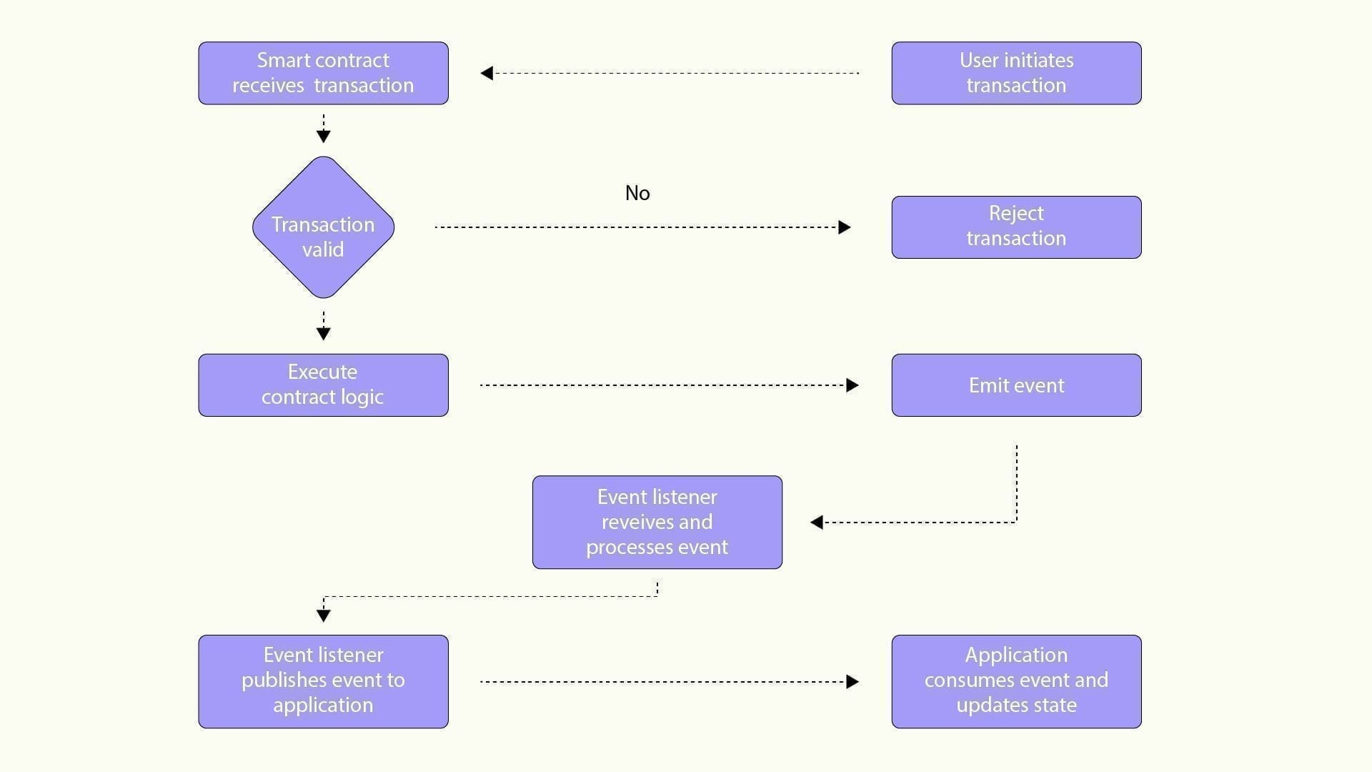
Events in the context of Blockchain Technology are signals or notifications that smart contracts emit during execution. They serve as a way for smart contracts to communicate important information to external observers, such as dApps or blockchain explorers. Unlike regular Function Calls or transactions, events are not directly executed on-chain but are instead logged in the transaction logs, making them accessible to off-chain systems.
What Are Events in Smart Contracts?
Events in Smart Contracts are specifically designed to provide a mechanism for smart contracts to log data that external systems can access. When an event is triggered, it generates a log entry that can be indexed and searched. This capability is particularly valuable for users and developers who need to track changes or actions within a smart contract without querying the entire blockchain.
For developers working with smart contracts, employing a Smart Contract Development approach allows them to leverage events for effective data logging and monitoring. By defining and emitting events, smart contract developers can create efficient and transparent systems that enhance the usability and functionality of blockchain applications. This practice not only optimizes the interaction between on-chain and off-chain environments but also provides clear and accessible data for various applications and audits.
How Events Work in Smart Contracts?
Events are defined within a smart contract using the event keyword, followed by the event name and parameters. When the Smart Contract Executes a function that triggers an event, it generates a log entry containing the event data. This log entry is recorded on the blockchain, and external systems can access it using the event’s signature and indexed parameters.
-
Defining Events
In a smart contract, events are defined as follows:
Solidity
event Transfer(address indexed from, address indexed to, uint256 value);In this example, the Transfer event logs the transfer of tokens from one address to another. The indexed keyword indicates that the from and to parameters are indexed, allowing efficient searching and filtering of logs based on these values. -
Emitting Events
To trigger an event, a smart contract function uses the emit keyword, followed by the event name and arguments:
Solidity
emit Transfer(msg.sender, recipient, amount);This line of code emits the Transfer event with the specified parameters, creating a log entry that can be accessed by external systems.
Role of Events in Smart Contracts
Here’s how events contribute to smart contract functionality:
-
Logging State Changes
Events are used to log significant state changes within a smart contract. This allows users and external systems to monitor these changes efficiently, without needing to query the entire blockchain.
-
Enabling Real-Time Notifications
Events enable smart contracts to notify external systems or decentralized applications (dApps) about important occurrences in real time. For Coin Token Development, this means that any token transfer or transaction can instantly update dApps or interfaces, providing users with immediate feedback and notifications.
-
Improving Transparency
Events provide a transparent record of smart contract activities. This enhances the security and integrity of the blockchain system, making it easier for users to track and verify contract activities.
-
Supporting Off-Chain Computations
Events facilitate interaction between on-chain smart contracts and off-chain systems.This means that event data can be relayed to external systems such as databases or Web Applications. This integration supports comprehensive applications that combine blockchain data with traditional computing environments.
Can Events Be Indexed?
Yes, events can indeed be indexed, and this functionality plays a significant role in the efficiency and usability of smart contracts. For Smart Contract Developers, indexing events is a powerful tool that allows for the effective management and retrieval of data within a blockchain environment.
When developing a Smart Contract Developers can define events with indexed parameters, which means that specific details of these events are stored in a way that makes them easily searchable. This indexing process ensures that when an event is emitted, its relevant data, such as addresses or transaction amounts, can be quickly and efficiently accessed without needing to sift through all transaction logs manually.
This feature is particularly beneficial for decentralized applications (dApps) and other blockchain-based systems, where fast and reliable data retrieval is crucial. By indexing events, they significantly enhance the performance of their applications, providing users with a seamless experience and enabling more complex queries and analytics on blockchain data. This capability not only improves operational efficiency but also contributes to the overall effectiveness of blockchain solutions.
How to Implement Events in Smart Contract Development?
Implementing events in smart contracts involves several steps:
-
Define the Event
Begin by defining the event in the smart contract, specifying the event name and parameters.
Solidity
event Approval(address indexed owner, address indexed spender, uint256 value); -
Emit the Event
Trigger the event within a function using the emit keyword.
Solidity
emit Approval(owner, spender, amount); -
Listen for Events
External systems, such as dApps or blockchain explorers, can listen for events by subscribing to the event logs. This can be achieved using libraries like Web3.js or Ethers.js.
Javascript
contract.events.Approval({ filter: { owner: userAddress } }) .on('data', function(event) { console.log(event.returnValues); }); -
Handle Event Data
Process the event data in your application to provide users with relevant updates and information. This might involve updating UI elements, triggering notifications, or storing data in a database.
How Do Smart Contract Developers Use Events?
Smart Contract Developers leverage events to enhance the functionality and efficiency of their applications. Events are critical components in Smart Contract Development because they provide a way for smart contracts to communicate with the external world. By emitting events, smart contracts can notify other applications, users, or services about important changes or actions that have occurred within the contract.
For instance, a smart contract may emit an event when a transaction is successfully processed or when a specific condition is met. These events are then logged on the blockchain and can be subscribed to by external systems or user interfaces. This allows for real-time updates and interactions, which are crucial for creating responsive and user-friendly decentralized applications (dApps).
Smart Contract Development Company utilize events to ensure that their smart contracts integrate seamlessly with various interfaces and services. By doing so, they enable developers to build more robust and interactive solutions, enhancing both the functionality and user experience of blockchain-based applications.
Why Should you Choose Nadcab Labs for Smart Contract Events?
Choosing Nadcab Labs for your smart contract events ensures that you benefit from top-tier Blockchain Development Company expertise. They excel in providing comprehensive Smart Contract Development Services that include meticulous event management and optimization. Their experienced team of smart contract developers is adept at designing and implementing event-driven solutions that enhance the functionality and efficiency of your blockchain applications.
They leverage advanced technologies and best practices to ensure that smart contract events are seamlessly integrated and effectively managed. This includes defining events with precise parameters, emitting them at the right moments, and ensuring that they are indexed for efficient data retrieval. With Nadcab Labs, you not only benefit from their technical expertise but also their commitment to delivering high-quality, tailored Smart Contract Solutions that meet your specific needs and project requirements.







